“和元李记”由和元生物 (股票代码:688238) 和李记生物合资成立的,主营“李记生物”“Life-ilab”试剂品牌
慢病毒系列,基因调控“多面手”(内含抽奖活动)
活动预览
文末含李记生物慢病毒试剂推荐;转发集赞送8mL的慢病毒浓缩液;还为小伙伴们准备了迪士尼/环球影城门票(一人两张!!)、华为蓝牙耳机抽奖,4月8日就开奖哦,快来参与吧!
慢病毒常被用作基因传递和基因编辑工具,在基因治疗、基因表达调控、疾病模型构建等领域有着广泛的应用
主要特点
1. 稳定的基因传递和表达: 慢病毒载体能够将外源基因稳定地整合到宿主细胞基因组中,并且在细胞分裂过程中传递给后代细胞。这种整合性基因传递方式确保了外源基因在宿主细胞中的长期稳定表达。
2. 可控的基因表达水平: 通过调整慢病毒载体的构建和设计,可以实现对外源基因表达水平的调控。例如,可以利用不同的启动子、增强子和调节元件来控制基因的转录水平,从而实现对目标基因的表达量调节。
3. 多功能性应用: 慢病毒载体不仅可以用于基因传递和基因表达调控,还可以用于基因编辑、基因治疗、细胞工程等多种应用,如CRISPR/Cas9介导的基因编辑、CAR-T细胞治疗等。通过慢病毒载体的介导,可以将基因编辑工具或特定基因序列导入目标细胞中,实现对基因的精准编辑和调控,从而改变细胞的功能和特性,实现基因修复、突变或敲除等功能。
让我们来看看如何利用慢病毒载体多面操纵基因调控
一、慢病毒载体介导编码基因过表达及点突变
★文章标题:Gain-of-function mutations in the catalytic domain of DOT1L promote lung cancer malignant phenotypes via the MAPK/ERK signaling pathway
★发表期刊:Science Advances
★作者单位:沈阳药科大学
本文中,作者鉴定了组蛋白甲基转移酶DOT1L中的一系列功能获得性突变。其中最强的是位于催化DOT结构域R231Q,R231Q可以增强DOT1L的底物结合能力。此外,R231Q 在体外和体内促进肺癌细胞的细胞生长和耐药性。机制研究还表明,R231Q突变体通过富集RAF1启动子上的H3K79me2和表观遗传调控下游靶标的表达来特异性激活MAPK/ERK信号通路。DOT1L抑制剂(SGC0946)和MAPK/ERK轴抑制剂(binimetinib)的联合运用可以有效逆转R231Q诱导的表型。以上研究结果揭示了表观遗传酶的功能获得性突变,并为肺癌患者的精准治疗提供了有希望的见解。

图1. 组蛋白甲基转移酶DOT1L的R231Q位点突变可以增强DOT1L的底物结合能力,促进肿瘤生长
感染细胞 | 人大细胞肺癌细胞 |
调控方式 | 基因过表达(全长/点突变) |
载体信息 | LV-DOT1L-WT/LV-DOT1L-R231Q |
二、慢病毒载体介导非编码基因circRNA过表达
★文章标题:CircCRIM1 suppresses osteosarcoma progression via sponging miR146a-5p and targeting NUMB
★发表期刊:American Journal Of Cancer Research
★作者单位:江苏大学医学院
CircCRIM1是一种环状RNA,通过反向剪接基因CRIM1形成。最近的研究表明,CircCRIM1在包括骨肉瘤(OS)在内的多种恶性肿瘤的肿瘤发生中具有多种功能。本文作者研究了circCRIM1在OS进展中的作用和机制。通过检索GSE96964的circRNA表达微阵列数据集,筛选OS和人成骨细胞(hFOB1.19)中差异表达的circRNA(包括circCRIM1)。RT-qPCR检测circCRIM1及其海绵miRNA和靶基因的表达水平。通过体外功能获得实验研究了circCRIM1对OS细胞增殖、迁移和侵袭的影响。通过测量裸鼠皮下和原位肿瘤生长来评估 circCRIM1对OS的体内功能。circCRIM1的过表达抑制了OS细胞在体外的迁移、侵袭、增殖和体内OS肿瘤的生长。在机制上,作者通过生物信息学预测将miR146a-5p鉴定为circCRIM1的海绵miRNA,并通过报告基因检测和FISH分析证实了它们的相互作用和共定位。这种相互作用导致下游靶基因NUMB的表达增加,这将导致Notch信号通路的抑制。作者进一步证明了miR146a-5p过表达可以逆转OS细胞中circCRIM1诱导的抗肿瘤作用。以上研究结果支持circCRIM1通过海绵化miR146a-5p及其下游靶标NUMB在OS中充当肿瘤抑制因子。


图2. circCRIM1的过表达抑制了骨肉瘤细胞在体外的迁移、侵袭、增殖和体内骨肉瘤瘤的生长
感染细胞 | 人骨肉瘤细胞 |
调控方式 | 非编码基因过表达(circRNA) |
载体信息 | LV-circCRIM1 |
三、慢病毒载体介导非编码基因LncRNA干扰
★文章标题:Long noncoding RNA AGPG regulates PFKFB3-mediated tumor glycolytic reprogramming
★发表期刊:Nature communications
★作者单位:中山大学
肿瘤细胞通常会重新编程其新陈代谢以实现快速增殖。长链非编码RNA(lncRNA)在代谢重塑中的作用及其潜在机制仍然难以捉摸。通过筛选,作者发现lncRNA AGPG是食管鳞状细胞癌(ESCC)中糖酵解活性增加和细胞增殖所必需的。在机制上,AGPG结合并稳定 6-磷酸果糖-2-激酶/果糖-2,6-二磷酸酶3(PFKFB3),通过阻止APC/C介导的泛素化,AGPG 保护PFKFB3免受蛋白酶体降解,导致PFKFB3在癌细胞中积累,随后激活糖酵解通量并促进细胞周期进程。AGPG也是p53的转录靶标;TP53的缺失或突变会触发AGPG的显着上调。值得注意的是,抑制AGPG会显著损害患者来源的异种移植物(PDX)模型中的肿瘤生长。临床上,AGPG在许多癌症中高表达,AGPG高表达水平与预后不良相关,提示AGPG是一种潜在的生物标志物和癌症治疗靶点。


图3. 敲低AGPG抑制肿瘤形成抑制增殖和下游基因表达
感染细胞 | 人食管鳞癌细胞 |
调控方式 | 非编码基因干扰(LncRNA) |
载体信息 | LV-shAGPG |
和元生物自主研发获批专利的Vpack慢病毒包装系统,攻克病毒不出毒和滴度低的问题,保证lncRNA表达更精确,载体荧光表达更亮,病毒出毒更稳定

图4. 和元生物VPack系统LncRNA表达及感染效果图
四、CRISPR/Cas9技术介导基因敲除
★文章标题:A novel protein RASON encoded by a lncRNA controls oncogenic RAS signaling in KRAS mutant cancers
★发表期刊:Cell Research
★作者单位:南京大学
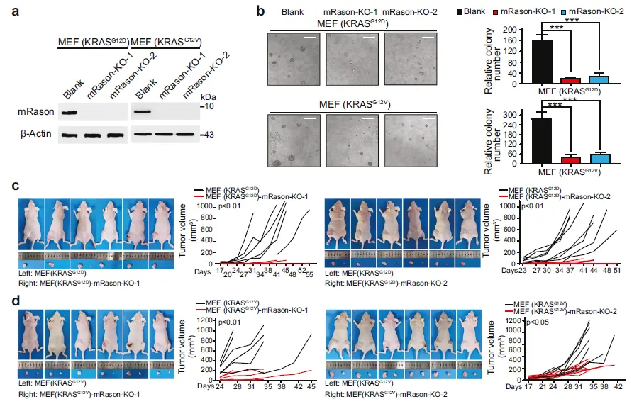
作者报道了RASON是一种由LINC00673编码的新型蛋白质,是致癌RAS信号转导的正调节因子。RASON在胰腺导管腺癌(PDAC)患者中异常过表达,在体外促进人PDAC细胞系的增殖和体内肿瘤生长。CRISPR/Cas9介导的小鼠胚胎成纤维细胞中Rason的敲除抑制KRAS介导的肿瘤转化。Rason的基因缺失消除了LSL-KrasG12D Trp53R172H/+型小鼠中致癌基因KRAS驱动的胰腺癌和肺癌发生。从机制上讲,RASON直接与KRASG12D/V结合并抑制内源的和GTP酶激活蛋白(GAP)介导的GTP水解,从而维持KRASG12D/V处于 GTP结合的活跃状态。在治疗上,敲除 RASON会使KRAS突变的胰腺癌细胞和患者来源的类器官对EGFR抑制剂敏感。以上研究结果表明,RASON是致癌基因KRAS信号转导的关键调节因子,也是一个KRAS突变癌症的有前途的治疗靶点。

图5. CRISPR/Cas9介导的小鼠胚胎成纤维细胞中Rason的敲除抑制KRAS介导的肿瘤转化
感染细胞 | 小鼠胚胎成纤维细胞 |
调控方式 | CRISPR/Cas9敲除 |
载体信息 | LV-sgRason-spCas9 |
五、CRISPRa技术实现内源性转录激活
除了可以基因敲除外,CRISPR技术也可以对内源基因的转录进行激活。利用CRISPR/Cas9技术进行基因的敲除、插入、替换依赖的是Cas9蛋白切割DNA的能力,而如果人为突变RuvC1、HNH两个剪切位点,Cas9蛋白的切割能力损失成为dCas9蛋白,但仍可以与gRNA结合形成复合物。dCas9和gRNA复合物可以结合在DNA的特定位置上,在此基础上,研究人员在复合物的后方连接一些转录调控元件,如转录激活的VP64、VP16元件等,同时将复合物锚定在基因转录起始区域的上游,即可实现对特定基因的转录激活。

图6. SAM技术实现内源性基因激活
Chavez A,et al,.Nat Methods,2016

图7. 加入gRNA后mCherry表达明显增强
总的来说,慢病毒载体在基因调控中具有稳定的基因传递和表达能力,可实现对外源基因的可控和特异性表达,为基因研究、基因治疗和细胞工程等领域提供了强大的工具和平台。
和元生物有幸提供本文所涉及的慢病毒包装服务
和元生物提供上述设计和定制病毒载体到包装和纯化病毒颗粒服务。
和元李记慢病毒相关试剂推荐

* 更多产品详见和元李记官网:www.life-ilab.com

慢病毒活动
一、转发本文集赞18个,即可领取8mL慢病毒浓缩液试用装(每个课题组限1份,总计200份)
活动时间:即日起-2024.4.30
活动范围:全国生物相关终端客户
试用装领取方式:请联系18616108692(梁经理)或扫描下方二维码,确认后会尽快送达。

注意事项:
关注微信公众号后参与活动;
活动最终解释权归和元李记所有。
二、随机抽取一位送上海迪士尼/北京环球影城门票两张(1000元以内),是一人两张哦!
抽取三位送华为蓝牙耳机,快点击下方小程序参与吧(๑•̀ㅂ•́)و✧

开奖时间:2024年4月8日13:00
领取方式:3个工作日内联系相关业务员进行兑换,逾期视为自动放弃
活动范围:全国生物相关终端客户
注意事项:
关注微信公众号后回复“慢病毒”参与活动;
两张门票价值在1000元以内,若有超出部分,可自行补差价;
门票使用截止到2024年5月6日,可转赠,逾期视为自动放弃;
使用奖励时分享靓照给和元李记,还能获得精美小礼品哦;
若中奖者不符合领取条件,本次名额将计入下一场抽奖(奖品不变),可关注公众号获取最新活动;
活动最终解释权归和元李记所有。