“和元李记”由和元生物 (股票代码:688238) 和李记生物合资成立的,主营“李记生物”“Life-ilab”试剂品牌
慢病毒载体在动物疾病模型构建中应用场景(慢病毒的体内应用)
科学家们在深入探究疾病的发生机制过程中,动物模型的建立起到了至关重要的作用。通过对动物模型进行疾病模拟或基因突变,可以模拟人类疾病的发病过程,从而揭示疾病的病理生理机制、分子机制和遗传机制。同时,动物模型也可以用于评估潜在药物的疗效和安全性,为新药的研发提供重要参考。通过对动物模型进行药物治疗试验,可以评估药物对疾病的治疗效果、剂量效应、药物代谢和毒性反应等,为临床前药物筛选和开发提供重要参考依据。
通过慢病毒介导的基因传递,可以构建具有特定基因型的动物模型,如基因敲除、过表达或突变等,也可以构建疾病模型,模拟人类疾病的发生和发展过程,用于疾病机制研究和药物筛选。慢病毒载体在动物疾病模型构建中有多种应用场景,今天就来和小编一起探索一下慢病毒的体内应用吧。
一、瘤内注射
❤文章标题:METTL3-Mediated LINC00475 AlternativeSplicing Promotes Glioma Progression byInducing Mitochondrial Fission
❤发表期刊:Research (Washington, D.C.)
❤作者单位:广州医科大学
线粒体分裂促进胶质瘤的进展,但lncRNAs在线粒体分裂中的功能和调控机制尚不清楚。本文中,作者发现与正常脑组织相比,LINC00475被证实在神经胶质瘤中过度表达,并且发生可变剪接的频率更高,预后更差。体外和动物肿瘤形成实验表明,LINC00475-S对胶质瘤细胞的增殖、转移、自噬和线粒体分裂的影响明显强于LINC00475。从机制上讲,METTL3 通过m6A修饰通过剪接LINC00475诱导LINC00475-S的产生,随后通过抑制MIF的表达促进神经胶质瘤细胞的线粒体分裂。Pull-down联合LC/MS和RIP发现m6A识别蛋白HNRNPH1结合LINC00475的GYR和GY结构域并促进LINC00475剪接。METTL3以m6A 依赖性方式促进HNRNPH1与LINC00475结合,从而诱导 LINC00475-S的产生。METTL3 促进HNRNPH1介导的LINC00475的可变剪接,通过诱导线粒体分裂促进胶质瘤进展。靶向LINC00475的可变剪接和m6A编辑可以作为对抗神经胶质瘤的治疗策略。

图1. 过表达LINC00475-S时,U251致瘤潜力增强
☆ 作者利用慢病毒载体,通过瘤内注射(5.0E+06 TU/只,2周1次)在肿瘤组织中过表达LINC00475和LINC00475-S。
和元生物有幸提供本文所涉及的基因过表达病毒包装服务。
二、气管内注射
❤文章标题:A novel protein RASON encoded by a lncRNA controls oncogenic RAS signaling in KRAS mutant cancers
❤发表期刊:Cell Research
❤作者单位:南京大学
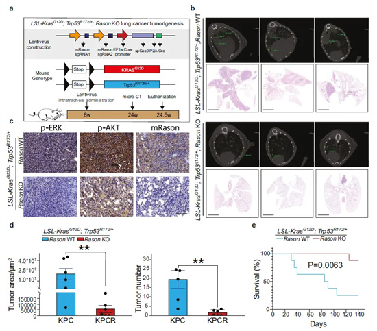
LSL-KrasG12D; Trp53R172H/+ (KP小鼠)肺癌模型是一种通常用于研究Kras驱动的肿瘤发生的遗传小鼠模型。KrasG12D是人类肿瘤中常见的Kras基因的活化突变体,Trp53R172H是p53基因的突变体。分别在这两个基因编码区和启动子之间插入loxp-Stop-loxp终止序列,这两个基因在没有Cre重组酶的条件下不表达突变蛋白;当与组织特异性表达的Cre交配后,可导致转录终止序列loxp-Stop-loxp缺失进而表达致癌蛋白。
本文中,作者通过气管内注射含有Cre、Cas9和Rason sgRNA的慢病毒构建体,同时实现了Rason的敲除和肺中Kras/p53等位基因的激活。通过mircoCT对肺部肿瘤的发生率及肿瘤大小进行监测,结果显示Rason敲除显著抑制KP小鼠肺部肿瘤的形成,并显著延长小鼠的存活期。以上结果提示了Kras突变肿瘤中Rason促肿瘤功能的共同机制。

图2. Rason敲除显著抑制KP小鼠肺部肿瘤的形成
☆ 作者利用含有Cre、Cas9和Rason sgRNA的慢病毒载体,通过气管内注射(1.0E+05 TU/只)同时实现Rason的敲除和肺中Kras/p53等位基因的激活。
和元生物有幸提供本文所涉及的慢病毒包装服务。
三、鞘内注射
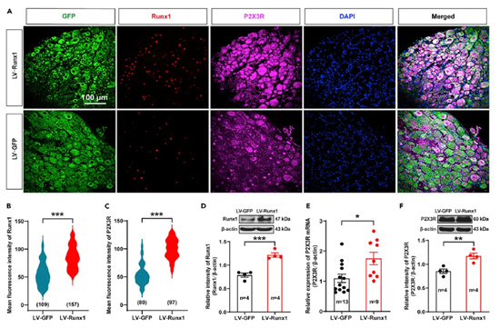
❤文章标题:Activation of GDNF-ERK-Runx1 signaling contributes to P2X3R gene transcription and bone cancer pain
❤发表期刊:iScience
❤作者单位:北京大学
骨癌疼痛是骨转移癌症患者的常见症状,其潜在机制尚不清楚。本文中作者报道了 Runx1直接上调PC12细胞中P2X3受体(P2X3R)基因启动子的转录活性。敲低背根神经节(DRG)神经元中的Runx1抑制P2X3R的功能性上调,减弱荷瘤大鼠的神经元过度兴奋和疼痛超敏反应;而过表达Runx1促进DRG神经元中的P2X3R基因转录,诱导了naive大鼠的神经元过度兴奋和疼痛超敏反应。GDNF-GFRα1-Ret-ERK信号转导的激活是DRG神经元中Runx1介导的P2X3R基因转录所必需的,并有助于荷瘤大鼠的神经元过度兴奋和疼痛超敏反应。这些发现表明,由GDNF-GFRα1-Ret-ERK信号激活引起的Runx1介导的P2X3R基因转录有助于DRG神经元的致敏和骨癌疼痛的发病机制。作者的研究结果确定了一种潜在的靶向机制,可能导致癌症患者的骨转移相关疼痛。

图3. 过表达DRG神经元中的Runx1,促进P2X3R基因转录和蛋白表达
☆ 作者利用慢病毒载体,通过鞘内注射(5.0 E+08 TU/mL,20 ul)在DRG神经元中过表达Runx1,并在病毒注射后14天获得DRG组织。
和元生物有幸提供本文所涉及的基因过表达病毒包装服务。
四、玻璃体腔注射
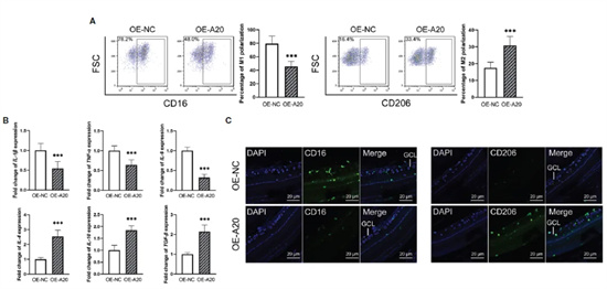
❤文章标题:ALKBH5-Mediated m6A Modification of A20 Regulates Microglia Polarization in Diabetic Retinopathy
❤发表期刊:Frontiers in Immunology
❤作者单位:中山大学
本文中,作者发现糖尿病大鼠的视网膜小胶质细胞M1极化率较高,M2极化率较低。随着葡萄糖浓度的增加,小胶质细胞倾向于极化为M1型。通过RNA测序显示,葡萄糖处理的小胶质细胞显示出差异表达的基因谱,该谱富集在各种炎症类别和通路中。葡萄糖处理后小胶质细胞中A20表达较低,证明其负向调节M1极化。此外,玻璃体腔注射A20过表达慢病毒(OE-A20)纠正了糖尿病大鼠增强的M1视网膜小胶质细胞极化。在葡萄糖处理的小胶质细胞中m6A去甲基化酶ALKBH5介导增加m6A修饰及加速A20降解。本研究不仅为糖尿病视网膜病变的发病机制提供了新的视角,而且为糖尿病视网膜病变的诊断和治疗提供了新的视角。

图4. 玻璃体腔注射A20过表达慢病毒可纠正糖尿病大鼠视网膜小胶质细胞增强的M1极化
☆ 作者利用慢病毒载体,通过玻璃体腔注射(1.0E+09 TU,10 ul)在眼内过表达A20。
和元生物有幸提供本文所涉及的基因过表达病毒包装服务。
五、腹股沟淋巴结注射
❤文章标题:Fibroblastic reticular cells in lymph node potentiate white adipose tissue beiging through neuro-immune crosstalk in male mice
❤发表期刊:Nature Communications
❤作者单位:香港大学
淋巴结(LN)通常嵌在代谢活跃的白色脂肪组织(WAT)中,而它们的功能关系仍然模糊不清,本文中,作者发现腹股沟 LN(iLN)中的成纤维细胞网状细胞(FRC)皮下 脂肪组织(scWAT)寒冷诱导的米色化反应和产热IL-33的主要来源。从机制上讲,冷增强的交感神经流出到iLN激活FRC中的β1和β2肾上腺素能受体(AR)信号传导,以促进IL-33释放到iLN周围的scWAT中。其中IL-33激活2型免疫反应以增强米色脂肪细胞的生物发生。通过选择性消融 FRC中的IL-33或β1和β2-AR或iLN的交感神经去神经支配来消除冷诱导的scWAT 米色化反应,而IL-33的补充可逆转iLN缺陷小鼠中受损的冷诱导的米色化反应。综上所述,本研究揭示了iLN中FRC在介导神经免疫相互作用以维持能量稳态方面的意想不到的作用。

图5. 腹股沟淋巴结内注射慢病毒特异性敲除FRC中的IL-33
☆ 作者利用慢病毒载体,在IL-33fl/fl小鼠腹股沟淋巴结内注射(7.5E+06 TU/只)含有特异性启动子Ccl19和Cre的慢病毒,实现iLN中FRC 细胞IL-33的特异性敲除。
和元生物有幸提供本文所涉及的基因过表达病毒包装服务。
六、活体成像
❤文章标题:Hypoxia-induced circRNF13 promotes the progression and glycolysis of pancreatic cancer
❤发表期刊:Experimental & Molecular Medicine
❤作者单位:上海交通大学
胰腺癌(PC)是最恶性的肿瘤之一。快速进展和远处转移是患者死亡的主要原因。缺氧是多种癌症的标志,与肿瘤生物学有关。然而,关于circRNA在糖酵解和缺氧介导的PC进展中的作用知之甚少。在这里,作者使用RNA测序分析了缺氧相关circRNA的表达情况,发现了一种称为circRNF13的独特circRNA在PC组织中上调,这可能是一个潜在的预后指标。HIF-1α和EIF4A3参与调节circRNF13的生物发生。此外,circRNF13被验证对细胞增殖、血管生成、侵袭和糖酵解具有刺激作用。重要的是,作者发现circRNF13 通过充当miR-654-3p海绵来提高PDK3水平,从而促进PC恶性过程。以上研究结果表明,由HIF-1α和EIF4A3介导的缺氧诱导的circRNF13促进了PC的肿瘤进展和糖酵解,表明circRNF13作为PC的预后生物标志物和治疗靶点的潜力。

图6. circRNF13可能作为致癌基因促进胰腺癌的转移
☆ 作者通过尾静脉分别注射经慢病毒构建的过表达circRNF13序列和Luciferase编码序列以及干扰circRNF13序列和Luciferase编码序列的人胰腺癌细胞,每2周进行一次生物发光体内成像检测,观察体内肿瘤细胞的转移情况。
和元生物有幸提供本文所涉及的基因过表达病毒包装服务。
和元李记热门试剂
